|
|
|
|
|
|
|
|
、经济性能、技术成熟程度和技术背景等条件的影响;评述了各种功能性建筑涂料的发展与应用状况,展望了功能性建筑涂料的发展。
... 0 引 言
... 涂料除了具有装饰和保护两种基本功能外,其涂膜还能够通过光、电、热、机械、化学或生物化学以及其他方式进行能量的相互作用、相互转换而产生某种所需要的特殊功能,这类涂料一般称为功能性涂料。相应地,除装饰和基本的保护作用外,还具有某种特殊功能作用的建筑涂料,则称为功能性建筑涂料。例 如,防水涂料、防火涂料、建筑保温隔热涂料、防霉涂料等。
... 功能性涂料是伴随着现代涂料的发展而得以应 用并逐步发展的,已经成为现代涂料的重要组成部分,其应用与发展受到生产、使用等各个方面的重视。近年来,随着我国建筑涂料的迅速发展,品种繁多的功能性建筑涂料得到了相应的开发,其用途不断拓 宽,性能不断提高。
... 1 功能性建筑涂料的分类
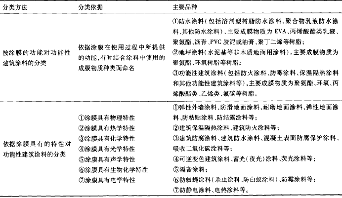
... 涂料分类标准¨ 中将功能性建筑涂料分为防火、防霉 ( 藻 ) 、保温隔热和其他等 5 类功能性建筑涂料。作者按功能及特性将功能性建筑涂料分类如表 1 所示。
... 表 1 功能性建筑涂料的分类

... 2 功能性建筑涂料发展的条件
... 我国功能性建筑涂料的应用和发展受市场条件、经济性能、技术成熟程度和技术背景等条件的影响。
... 2.1 市场条件
... 市场需求是功能性建筑涂料能否发展的首要条件。举例来说,在我国南方热带或亚热带地区,建筑物在夏季承受酷暑骄阳的曝晒,墙壁和屋顶因此吸收大量的日光辐射热,并传之于建筑物内部,使室内温度升高,增大了空调能耗。随着人们生活水平的提高和新型材料的出现,一种以空心玻璃微珠为主要功能性填料制成的日光热反射型外墙涂料应运而生。再例如,随着我国工业的迅速发展,钢结构工业厂房大量出现,鉴于防火要求,在钢结构表面必须涂装防火涂料,从而导致钢结构防火涂料用量大增。又例如,混凝土是迄今为止用量最大的结构材料,但混凝土同时也是较易受到腐蚀的多孔材料。因而,一些混凝土构筑物,例如混凝土输送管道、混凝土污水处理设施和混凝土储存容器的防腐成为这类应用领域迫切需要解决的问题。这样,建筑防腐蚀涂料就在工业防腐 涂料的基础上,针对混凝土的防腐性能要求和新的腐 蚀性介质条件而进行性能上的改进,发展成新型建筑防腐蚀涂料。混凝土防中性化涂料 ( 也称防碳化保护涂料 ) 也是在市场需求的情况下出现的。可见,市场需求是功能性建筑涂料发展的推动力。
... 2.2 经济性能
... 功能性建筑涂料的应用与发展的重要制约因素是经济性能。例如建筑防火涂料,在能够提供可靠防火性能的同时,能够为涂料用户、涂料生产厂家乃至施工单位带来较好的经济效益,因而,即使在建筑防火涂料的应用场合还可能有其他的竞争材料,但防火涂料仍能够得到广泛的应用。此外,建筑防水涂料、耐磨地面涂料和建筑防腐涂料的应用和发展,也能够说明这一点。其中,环氧树脂耐磨地面涂料,在其应用领域面对着其他材料 ( 例如水泥自流平地面材料、各种贴面材料 ) 的激烈竞争的情况下,仍有较大量的工业地坪采用该类材料进行涂装。
... 2.3 技术可靠性
... 技术可靠性也是功能性建筑涂料发展的重要条件。如果一种功能性建筑涂料的技术性能存在有严重的缺陷,必然会影响其应用和发展,严重时甚至会使涂料无法被市场接受而夭折。典型的是防蚊蝇涂料,这类涂料市场需求量很大,在开始进入市场的初期也曾引起重视和欢迎,但该类涂料一直没有得到很好的应用和发展,其主要原因在于该类涂料能够杀灭蚊蝇等卫生害虫的时效性太短,即涂料在刚涂装的短时间内对各种害虫的杀灭效果很好,但这种效果的持续时间太短,这就使其实用价值大打折扣。 但防白蚁涂料近年来在国外建筑工程中有较好的市场。
... 而与之有类似作用原理的防霉涂料,因为其杀菌、防霉药剂是非挥发性的,能够长时间保留于涂膜中,使防霉杀菌效果具有良好的时效性,因而得到了很好的 应用和发展,成为主要的功能性建筑涂料之一。
... 2.4 技术背景
... 科学技术的进展首先是因为具备了能够满足要求的新型材料作为物质基础而得以发展的。否则,许多新技术还只能停留在设计或设想中,功能性建筑涂料亦如此。例如,因为有了广谱、高效的防霉剂,使得防霉涂料得以应用和发展;因为有了高性能的空心玻璃微珠,使得日光热反射型外墙涂料随即出现;因为有了防火助剂使得防火涂料的防火性能更为可靠。各种高性能的涂料助剂在现代涂料生产和使用中的广泛使用,使一些过去仅处于设想阶段的涂料得以实用化。而纳米粉料的出现,则活跃了现代涂料技术的研究。因而,功能性建筑涂料的发展受到相关技术条件的支持或制约,即功能性建筑涂料的发展需要有一定的技术背景。现代科学技术的高速发展和新型材料的层出不穷,为功能性建筑涂料的发展提供了良好的技术背景和技术支持。
... 3 功能性建筑涂料的应用状况
... 功能性建筑涂料的应用和发展是人们在对建筑涂料具有高装饰性要求的同时,要求兼具有功能化的观念下得到逐步发展的。功能性建筑涂料的应用受到 3 种因素的影响。首先,需求决定应用数量。例如,防火涂料、防水涂料、防霉涂料、防腐涂料、耐磨地面涂料、弹性外墙涂料等的市场需求量较大,因而应用数量也大。其次,与应用领域中其他材料的竞争优势决定其应用的可行性。例如,建筑保温隔热涂料因为有着较多的竞争材料,有些材料的竞争优势超过涂料,因而涂料的应用数量不大,而日光热反射型外墙涂料在某些地区有着较好的竞争优势,因而一面世就引起重视。第三,技术-经济综合性能决定其用量是否能够长时间保持平衡或保持稳定的增长,上述防火涂料、防水涂料、防霉涂料等都因为具有较好的技术 - 经济综合性能而保持应用数量的长时间稳定的增长趋势。
... 3.1 防火涂料
... 一方面,随着建筑物火灾的频繁发生,引起人们对建筑防火安全的高度重视,并制定相应的法规规范防火涂料的应用;另一方面,工业厂房中钢结构的大量使用,为防火涂料提供了相应的应用市场。
... 在建筑防火领域,防火涂料因为能够发挥可靠的防火功能,并且因其成本低、施工简便、无结构空间的限制或约束等因素,已经成为建筑钢结构、混凝土楼板、木质隔墙等的首选防火材料而在建筑防火设计中得到选用。其中,得到广泛应用的是饰面型、钢结构和预应力混凝土3大类防火涂料。钢结构膨胀型防火涂料用量最大,占防火涂料总用量的2/3 。随着市场的发展,建筑防火涂料开始向新的应用领域扩展,例如用于地下隧道和地下工程结构的防火保护 。
... 3.2 防水涂料
... 防水涂料是在数量上应用最大的功能性建筑涂 料。使用较多、应用量较大的品种是双组分聚氨酯防水涂料 ( 沥青型或煤焦油型 ) 。这类涂料在地下室外墙、底板、卫生间等场合的防水工程中成为首选的防水材料品种,在屋面也得到大量应用。水性丙烯酸防水涂料中,单组分型涂料主要应用于屋面,应用量不 大,而以丙烯酸乳液改性硅酸盐水泥的聚合物水泥防 水涂料,商品名称为“弹性水泥”,在有些地区的屋面或其他结构部位的防水工程中得到大量应用。
... 一些性能上没有特色的防水涂料或者性能得不到可靠保证的防水涂料,例如焦油型聚氨酯防水涂料,因焦油的成分复杂,产品性能得不到保证,再加上政府部门从政策上予以限制,因而近年来的用量锐减。水性聚氯乙烯焦油防水涂料则是因为其没有性能特色以及政策上予以淘汰,在市场上几乎已销声匿迹。硅橡胶乳胶防水涂料虽然涂膜性能和环保性能比较优异,但因为价格较高等原因一直没有像聚氨酯、丙烯酸等类防水涂料那样得到广泛的应 用。
... 3.3 防腐、防锈涂料
... 随着市政工程、工业建筑、近海建筑或海洋建 筑的混凝土构筑物 ( 例如污水处理设施、排污管 道 ) 的大量出现以及化学工业、食品工业、造纸和饮料等工业建筑防腐的需求,防腐涂料得到大量应用。建筑防腐涂料是在防腐涂料的基础上,通过引用新型涂料原料 ( 例如高性能基料、功能性填料等 ) 对性能的改进,能够适应和满足新的应用场合的要求,并在应用过程中显示出优越的技术经济综合性能。建筑防腐涂料在钢结构防腐、防锈、混凝土输送管道防腐和一些混凝土储存容器防腐中的应用伴随着功能需要和新型高效防腐涂料的研究开发而越来越多。得到应用的建筑防腐涂料品种有聚氨酯类、环氧树脂类、氯化橡胶类以及无机类或者外加功能性防腐填料 ( 例如玻璃片 ) 的高性能防腐涂料等。
... 3.4 防霉涂料
... 与防火涂料一样,防霉涂料也是实用性强、应用非常成功的功能性建筑涂料。在饮料、食品、奶制品、烟草和地下储库等易受霉菌侵蚀的场所,广谱、高效的防霉涂料大受欢迎。在这些场合,防霉涂料已经成为其他材料所无法替代的功能性材料,对于生产环境和卫生安全起到重要作用。
... 3.5 功能性地面涂料
... 功能性地面涂料包括耐磨、弹性、防静电和防滑等地面涂料。应用最多的是耐磨地面涂料,例如环氧树脂耐磨工业地坪涂料,由于某些行业实施整体规划管理 (GMP) 标准的要求,在现代化大型工业厂房地面中得到大量的和大面积的应用,既能够满足现代化工业车间文明、卫生的要求和各种工业地坪耐磨、耐腐蚀的需要,又能够使使用者得到良好的技术经济效益。其次,弹性地面涂料在某些具体的场合也能够发挥其特有的功能作用。例如,聚氨酯弹性地面涂料在人行天桥、体育场馆和有弹性要求的工业车间地面得 到应用。
... 防滑地面涂料在功能性地面涂料中是后起之秀。这类涂料的主要功能是防滑,主要应用于人行天桥、体育场馆、洗浴间、工厂车间地面、离岸平台、水上浮桥、购物中心、少儿活动中心和老人活动中心等,涂装防滑涂料的地面能够防止人员摔伤。
... 3.6 其他功能性建筑涂料
... 其他功能性建筑涂料,例如防结露涂料、隔音涂料、弹性外墙涂料、蓄光 ( 夜光 ) 涂料、荧光涂料、防蚊 蝇涂料 ( 杀虫涂料 ) 、混凝土防中性化涂料、建筑物外 墙防沾污涂料、防静电涂料、电热涂料等的应用状况 如表 2 所示。
... 表 2

... 4 发展与展望
... 4.1 功能性建筑涂料的发展
... 4.1.1 防火涂料
... 防火涂料虽然应用技术成熟、应用普遍,但仍然是非常活跃的研究领域。研究论文屡见报道,新的产品不断出现。研究和产品开发主要集中在提高防火涂料的防火性能的研究、特殊用途的防火涂料、水性防火涂料和无机防火涂料等新品种的开发方面。例如超薄型钢结构防火涂料 、 HHCPE 钢结构防火涂料 和耐潮湿环境的无毒、环保型隧道防火涂料 。的研究开发等。
... 4.1.2 防水涂料
... 防水涂料是应用量大、应用成功、防水效果可靠的功能性建筑涂料。防水涂料的品种很多,例如聚氨酯沥青防水涂料、硅橡胶乳胶防水涂料和聚合物水泥防水涂料都是近年来出现的应用比较成功的防水涂料新品种。近年来的研究主要集中在开发新品种 ( 例如高性能和环保型防水涂料 ) 、完善施工技术和加强施工质量的管理等方面。
... 4.1.3 弹性外墙涂料
... 弹性外墙涂料是近年来增长速度最快的功能性 建筑涂料,已经得到大量、广泛的应用,并且有很多应用较好的工程实例。近年来弹性外墙涂料的发展主要集中在完善施工应用技术 ( 包括配套材料、涂装技 术等 ) 和提高涂膜的耐污染性能以及开发耐污染型 弹性涂料等方面。
... 对于弹性外墙涂料配套材料的研究,是不同基材情况下腻子的配套性,例如粉状的可再分散聚合物树脂腻子、合成树脂乳液腻子,尤其是弹性腻子的应用等。施工技术研究的结果,是得到高装饰性的涂膜,例如拉毛涂装、复层涂装等,都能得到远优于平面涂膜的涂装效果,使得弹性外墙涂料更具有竞争优势。对于弹性外墙涂料耐污染性的研究,集中在使用具有耐污染性的核壳结构的乳液或具有自交联性能的乳液。核壳乳液具有外硬内软的性质,软核在涂膜 内形成弹性较好的柔性膜,硬壳则在表面形成耐沾污性能好的刚性膜;自交联乳液则在涂料的成膜过程 中,乳液产生自交联反应提高了涂膜的弹性和耐候性,表层膜交联后致密度提高,涂膜的耐污染性提高。
... 4.1.4 其他功能性建筑涂料
... 其他一些功能性建筑涂料近年来的发展情况如 表3所示。
... 表 3 其他功能性建筑涂料近年来的技术进展情况
.
... 4.2 发展展望
... 由于市场需求、经济效益驱使和工业技术的进步,特别是人们对建筑涂料所形成的高装饰性兼功能化的新观念,都会成为功能性建筑涂料发展的推动力,推动功能性建筑涂料的发展。功能性建筑涂料的发展将会体现在 2 个方面,一是现有品种性能上的提 高,二是涂料品种的增多。例如,国外出现的一种应 用于柱子、落水管、沟、槽等建筑物结构或部位的不干 性防攀爬涂料 ,在我国尚未出现。随着安全防范 的要求,可能会在我国出现并获得应用。
... 由于高性能涂料用合成树脂、新型功能性涂料助 剂和功能性颜料以及纳米材料等新技术的日趋实用 化,为功能性建筑涂料的发展奠定了坚实的材料基础,使得功能性建筑涂料的发展有了技术与物质的保 证;功能性建筑涂料具有较强的市场竞争性能,因其 实惠的经济性能而能够在市场上独树一帜,进而为生产商、经销商和用户提供更好的经济效益;随着时代的进步,生产、使用等各方面的要求提高,对功能性建筑涂料从品种和数量的要求都会增加,将会从客观上推动功能性建筑涂料的发展。国外高新技术产品向 国内市场的推进,也在某种程度上推动中国功能性建 筑涂料的发展。因此,可以预测,在 21 世纪的中国涂料市场中功能性建筑涂料的品种还会增多,应用量将会更大,功能性建筑涂料会得到更大的发展。
.
.
.
.
中国科技资讯网
|
|
|
|
|
设为首页 | 加入收藏 | 广告服务 | 友情链接 | 版权申明
Copyriht 2007 - 2008 © 科普之友 All right reserved |