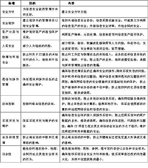
00805/2008052321391836.jpg > 附注:(m,n)- m:执行目标的数目 n:控制方法的数目 图一 十大管理要项图  表1 BS 7799 的内容列表 3.2 第二部分(BS 7799-2)简介 信息安全管理系统的规范,详细说明了建立、实施和维护信息安全管理系统(ISMS)的要求,指出实施组织需遵循某一风险评估来鉴定最适宜的控制对象,并对自己的需求采取适当的控制。本部分提出了应该如何了建立信息安全管理体系的步骤,如图1所示:  (1)定义信息安全策略 信息安全策略是组织信息安全的最高方针,需要根据组织内各个部门的实际情况,分别制订不同的信息安全策略。例如,规模较小的组织单位可能只有一个信息安全策略,并适用于组织内所有部门、员工;而规模大的集团组织则需要制订一个信息安全策略文件,页码:[1] [2] [3] [4] [5] [6] [7] [8] 第7页、共8页 |